SVS無紙化會議室解決方案2021

一、項目概述
1.1 項目需求
在當今社會信息化高度發展的形勢下,無紙化會議已成為各級黨政機關及企業提高工作效率、節約辦公資源的重要手段,是實現會議辦公自動化、信息化的重要標志。
此次智能無紙化會議項目需實現會議資料電子化、信息數字化、設備全自動化和智能化控制,系統要求支持多終端跨平臺使用(PC+平板混用),為參會人員營造一個高效率、多功能、全方位的智能無紙化會議平臺,結合多媒體音視頻傳輸和集中控制設備、會議預約系統等,使會議室徹底告別傳統紙質文件,同時提高會議效率,節省會議時間,使各種電子設備和會議室的管理也更加輕松智能。
1.2 項目概況
本次計劃建設智能無紙化會議室,總共1間,共計27個席位,全部席位均配備無紙化會議系統功能,其中可隱藏式升降會議終端17席(布置于會場中間)、平板電腦參會終端10席(布置于會場左右兩側)。另外配備液晶拼接大屏顯示系統、會議擴聲及發言系統、會議預約系統、可視化智能控制系統等設備。
核心要素:
解決以往用戶單位召開會議時需要大量印刷紙張、繁瑣的人工投票表決流程,又不利于資料保密,耗費人力物力較多,會議室管理混亂等問題。
1.3 系統主要功能
實現無紙化會議功能;
實現數字會議發言和本地擴聲功能;
實現投票表決功能;
實現智能中央控制功能(包含本地和遠程控制);
實現會議室預約管理功能。
各系統功能需求表:
| 大屏顯示系統 | 無紙化系統 | 會議發言系統 | 無線會議系統 | 專業擴聲系統 | 中央控制系統 | 會議錄播系統 | 遠程視訊系統 | 無線表決系統 | 會議預約系統 |
| √ | √ | √ | √ | √ | √ |
1.4 設計目標
以設計建成現代化智能會議室為宗旨,創建高效、實用的多功能電子會議環境,為用戶打造一個具備領先性和適用型的智能無紙化會議室。為實現這一目標,在此次設計中要做到:
1)、無紙化會議系統要運行于全千兆網絡環境,可支持4K視頻硬件同屏流暢播放無延時;
2)、無紙化會議系統滿足功能定制需求,且支持后續系統更新服務;
3)、大屏采用高亮度、高分辨率、寬視角的液晶拼接屏,支持7*24小時不間斷工作;
4)、系統可兼容多種混合信號傳輸,所有信號的調取要求無縫切換,快速響應;
5)、各席位的可隱藏顯示設備要求運行穩定、低噪音,且支持高清信號顯示;
6)、音頻擴聲方面要采用行業領先技術的數字調音臺進行音頻信號的處理和傳輸;
7)、所有信號的調度和各系統設備的控制均可集中在一臺平板上統一操控。
二、會議室整體方案設計
2.1 會議室系統設計
方案配置:
●大屏顯示系統:采用55英寸高清拼接屏作會議室的大屏顯示,選用由3.5mm超窄拼縫,大尺寸和廣視角的IPS屏組成拼接顯示墻,為無紙化會議室營造一個高清晰、高亮度、高穩定性的視頻顯示系統。
●無紙化會議系統:采用17臺雙面屏升降無紙化終端+10臺平板無紙化終端,配備高清編碼器及信號共享器,采用軟件及硬件相結合的特色同屏模式,保證一流的效果體驗,同時還支持遠程外部視頻信號接入及多終端跨平臺使用。
●會議發言系統:采用時鐘會議發言系統,由數字會議主機、時鐘會議發言單元及高清會議攝像機等相關設備組成,滿足參會人的發言討論等會議需求。
●專業擴聲系統:設計配置6只陣列音箱作整體擴聲,于會場大屏兩側和會場中后部壁掛方式安裝,除滿足系統聲壓級外,還保持了會場整體美觀。另外配備4通道功放和數字調音臺,實現會議室擴聲需求。
●中央控制系統:配備2臺控制器,用于場景控制及服務器和無紙化終端開關機控制,結合電源控制器等周邊控制設備,實現平板集中控制,具有設備狀態反饋和信號預覽功能,還可實現控制服務器電腦視頻播放等操作。
●會議預約系統:配備信息管理器和會議預約系統軟件(信息管理器可與無紙化系統共用),搭配一臺21英寸信息顯示屏壁掛安裝于會議室門口外(支持觸摸)。預約系統采用B/S架構,可以對各地會議室的使用情況、會議安排、時間及人員安排、設備安排、會議紀要、會議顯示等各種信息進行收集與分析,將各種即時會議信息、圖文信息、音視頻信息等通過網絡發布到各個終端顯示屏上顯示,方便迅速地更新會議信息并實時或定時發布,并支持與中央控制系統對接,實現會議室設備在會議召開前聯動自動開關和集中控制。
2.2 設計依據的標準
1. 設計涉及的計量單位均采用國際單位SI制。
2. 設計所涉及的所有設備和材料,除專門規定外,均依照下列標準規范進行設計、制造、檢驗和試驗。
? GB 50016-2014 《建筑設計防火規范》
? GB 50314-2015 《智能建筑設計標準》
? GB 50799-2012 《電子會議系統工程設計規范》
? GB 50635-2010 《會議電視會場系統工程設計規范》
? GB 50371-2006 《廳堂擴聲系統設計規范》
? GB 50464-2008 《視頻顯示系統工程技術規范》
? GB 50311-2007 《綜合布線系統工程設計規范》
? GB 50174-2008 《電子信息系統機房設計規》
? GB50116-98 《火災自動報警系統設計規范》
? GB50169-92 《電氣安裝工程接地裝置施工及驗收規范》
? GB50254-96 《電氣安裝工程低壓電器施工及驗收規范》
? GA/T74-2000 《安全防范系統通用圖形符號》
? GB/T14947-94 《聲系統設備互連用連接器的應用》
2.3 設計原理
? 先進性
先進性各系統應具備當今先進水平;在整個系統的聲明周期內,在保證投入的情況下,系統能夠不斷完善、擴充、更新越來越豐富,性能越來越完善,使用越來越方便,而不至于過早地淘汰。
? 安全性和可靠性
考慮到會議室重要性系統中的所有設備,在性能上講安全性和可靠性放在首位。要求數據不丟失,系統在可靠連續運轉的同時,還應符合中國或國際有關的安全標準,并可以在非理想環境下有效工作。
? 實用性
在充分考慮先進性的同時,盡量采用成熟的技術滿足功能和管理需求。
? 經濟性
應以較高的性能價格比構建奔系統,使資金的投入產出比達到較大值。能比較低的成本、較少的人員投入來維持系統運轉,提供高效能與高效益。
? 可靠理性
由于系統本身具有一定復雜性,隨著業務的不斷發展,通過現金的管理策略、管理工具提高系統的運行性能、可靠和可管理性。
? 易維護性
多媒體會議系統運行過程中的維護是極為重要的。應盡量做到簡單易操作。系統的運轉盡量做到加點后可啟動工作,操作簡單,日常免維修,維護過程中無需使用過多的專用維護。
2.4 方案設計清單


2.5 項目整體效果示意圖

2.6 項目整體系統拓撲圖

三、大屏顯示系統介紹
3.1 大屏顯示系統概述
我們設計采用55英寸高清拼接屏作會議室的大屏顯示,選用由3.5mm超窄拼縫,大尺寸和廣視角的IPS屏組成拼接顯示墻,為無紙化會議室營造一個高清晰、高亮度、高穩定性的視頻顯示系統。

3.2 大屏顯示系統特色


3.3 大屏尺寸
大屏顯示系統由18塊(3×6)SVS 55英寸高清拼接屏(D5002)組成,尺寸7.4米×2.2米。


3.4 大屏顯示系統信號處理
隨時信息化進程的不斷發展,現代會議室的視頻信號種類越來越多,同時對視頻信號質量和處理效果的要求也越來越高,需要兼容多種信號源格式,支持高清甚至4K信號的無縫調取、快速切換,畫面漫游疊加等,為此我們選取SVS圖像拼接處理器(D6003S)作為信號處理及傳輸系統的核心設備,該設備具有強大的圖像處理能力和簡單易用的操控界面,可實現多格式信號的無縫切換、開窗、漫游、疊加,支持信號拖拉上屏,兼容4K分辨率信號的處理和傳輸,同時系統穩定可靠,具備7*24小時全天候環境適應能力。
四、無紙化會議系統介紹
4.1 傳統會議的痛點
在日常的會議中,通常都是將會議材料和文件發給每個參會者,與會者人手一份,這就需要復印大量的會議材料,耗費大量的紙張;也需要印制大量的會議材料和文件,耗費大量的物力和人力資源。綜合來說目前會議文件用紙有如下幾個特點:
1)用紙量大,類似代表會議、換屆會議等,由于開幕式、大會報告、小組討論(出簡報)、大會發言、決議、閉幕式等程序,每次開會都產生許多文件資料。
2)用紙浪費,印有議程、出席人員等的一些會議文件,在會后無實際作用,無故增加了用紙量。而且開會過程中分發的各種會議材料,大都單面印刷,人手一份,這些資料的印刷會消耗大量的紙張。
3)文件回收問題,會后許多與會者將文件丟棄在會場,帶走文件的同志也不知事后如何處理。文件回收問題得不到很好的解決。
4)保密隱患問題,由于機關內部在文件清退、銷毀環節存在一定疏忽,會議上下發的保密文件資料,在會議結束后沒有及時回收,使得紙質文件成為泄密的最大通道。

?會議室設備眾多、繁雜,操作難,維護難;
?會議室使用人員多,頻繁更換紙質桌牌,耗費大量資源和人力;
?會前資料打印人手一份造成浪費,只要一份傳閱浪費時間;
?會議資料會后收集和保密工作,會后要碎紙,鋪張浪費;
?外部數據帶入會議室,各種接口需要準備;
?普通人工簽到和表決,統計不夠準確,且耗費大量時間;
?共同批閱的資料,最終統計數據慢,難達成一致。
4.2 無紙化會議的優勢
無紙化會議的應用增加了會議資料的保密性,通過數據化處理信息,安全性和保密性能大大提高。通過會議集中管理控制,可以幫助會議管理員極大地降低會議工作量,提高會議效率,并能真正實現綠色、節能、環保,目前已成為各級黨政機關及企業提高工作效率、節約辦公資源的重要手段,是實現會議辦公自動化、信息化的重要標志,同時也節省了大量紙張印刷和辦公費用,是現代無紙化辦公及會議的最佳選擇。

本項目設計的無紙化會議系統采用軟件及硬件相結合的特色同屏模式,保證一流的效果體驗,同時還支持遠程外部視頻信號接入及多終端跨平臺使用。
4.3 無紙化系統概述
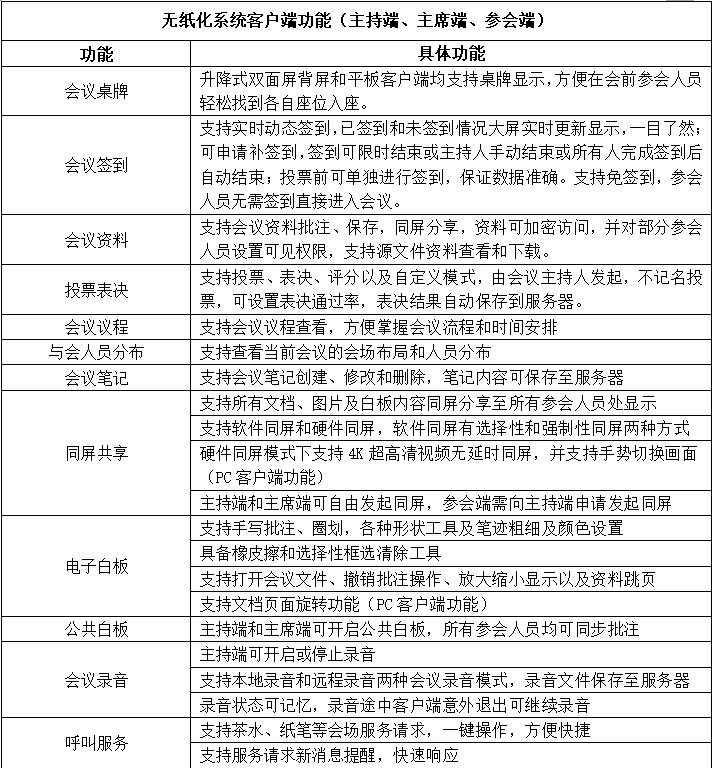
本項目采用SVS無紙化會議系統,該系統運行于全千兆網絡環境,擁有強大的會議管理功能,包括多場會議信息的制定及發布、智能會議簽到、投票表決、會議資料共享和批注、會議同屏、會議筆記、電子白板、視頻點播及會場服務等。
在會議室中間設計U型桌,配備17個席位,每個席位配置一臺升降可隱藏式無紙化會議終端,同時在會議室左右兩側設計兩張條形桌,共計10個席位,每個席位均支持平板無紙化會議功能,與升降無紙化會議終端數據跨平臺互通,也可滿足臨時參會人員增加的需求,統一實現智能交互式無紙化會議系統功能;另外為后勤工作人員也配置一臺平板電腦(或固定電腦),搭配無紙化會議系統服務APP,方便后勤工作人員接收會場服務請求,及時響應并提供各種會議服務。
4.4 無紙化功能模塊



4.5 無紙化軟件界面展示













五、會議發言系統介紹
5.1會議發言系統概述
選擇一套高性能、高品質同時又具備領先性技術和高性價比的會議發言設備對整個會議尤為重要,根據這一理念,我們設計采用時鐘會議發言單元,桌面嵌入式安裝,與液晶屏升降會議終端呼應,在最大程度上保證了會議室的整潔美觀。
配備一套數字會議系統設備,包括時鐘會議系統主機、發言單元、高清會議攝像機等相關設備組成,滿足各會議室參會人的發言、討論等會議功能要求。各發言單元通過專用8芯手拉手會議線纜接入會議主機,共同完成會議發言會討功能。
5.2會議發言系統特色
系統可以對會議進行自動控制,如限制同時打開話筒的數量,當超出限制數量的話筒開啟后第一只打開的話筒自動關閉(主席話筒不受此限制),主席話筒可按優先發言按鈕并一鍵關閉其他代表話筒。會議話筒具備OLED高亮度顯示屏,節能環保,并帶有會議發言正計時與倒計時功能,方便與會人員把握會議時間,更適合舉行高效的無紙化會議。
系統還支持發言時攝像自動追蹤功能,采用SVS高清會議攝像機(HD1080)作攝像跟蹤 ,可以實現當有參會者發言時,攝像機自動追蹤到當前發言者,同時高清視頻圖像同步傳送至大屏幕及各坐席顯示屏。會議系統還能與無紙化系統平臺無縫駁接,支持申請發言模式,由會議主持人同意后自動開啟申請發言者的會議話筒。
5.3會議發言系統布局

六、專業擴聲系統介紹
6.1擴聲系統設計要求
本會議室擴聲系統參考國家廳堂擴聲系統設計規范GB 50371-2006多用途類擴聲系統聲學指標一級要求進行設計,在滿足聲學指標要求的前提下我們設計留有一定余量,使系統聲壓級盡量提升。

6.2擴聲系統音箱配置
本會議室總面積156平米,為獲得需求的聲壓級和整體美觀上考慮,我們設計配置2只SVS 陣列音箱(D2024)于會場大屏兩側壁掛安裝,作整體主擴聲,另配置4只陣列音箱(D2023)作會場中后部補聲音箱。
該系列陣列音箱具備超寬覆蓋角度,有效聲場范圍更廣,同時避免了聲波能量抵消,達到高保真音質和高還原度的效果。

6.3擴聲系統聲場示意圖

6.4擴聲系統頻率失真度曲線

6.5擴聲及會議系統拓撲圖

七、中央控制系統介紹
為方便管理員輕松對會場各種設備和信號進行集中管理和以后擴展功能的控制,我們為會場配備了智能中央控制系統,結合控制系統軟件,包括對會場多媒體設備、燈光、音量、空調、大屏幕圖像顯示、液晶屏升降器等各種設備的控制和調節,以及實現對電腦視頻播放控制及會場所有無紙化終端電腦的開關進行集中控制。
系統由兩臺控制服務器以及若干網絡控制終端和周邊控制設備組成,獨立終端可由帶網絡通訊的電源控制器、信號共享器、燈光控制器、網絡控制器等設備自由組成,結合網絡版控制電腦軟件等,可通過平板電腦或無線觸控屏對局域網內任意終端進行控制管理,亦可增配遠程控制模塊通過廣域網對會場受控終端進行遠程集中控制管理,系統支持自定義可編程,帶設備狀態反饋顯示;還可擴展選配傳感器模塊實現與安全防范信號、環境傳感信號等進行聯動控制,使整個系統留有余量,方便以后升級與擴展功能使用。
八、會議預約系統介紹
8.1會議預約系統概述
會議預約管理系統基于網絡,支持本地服務器局域網內使用或搭建云服務器廣域網使用。使用本系統可以對各會議室的使用情況、會議預約安排、時間及部門人員安排、設備安排、會議紀要、公告顯示等各種信息進行收集與分析,將各種即時會議信息、圖文信息、音視頻信息等通過網絡發布到各個終端顯示屏上顯示,方便迅速地更新會議信息并實時或定時發布,并可與中央控制系統對接,實現會議室設備自動聯動開關和集中控制。利用本系統能有效解決會議室管理混亂,使用不均衡、設備不到位等不合理的情況,最大限度地提高工作效率。
系統采用B/S架構,用戶無需進行繁瑣配置,直接通過瀏覽器后臺登錄管理。系統融合了數字網絡信息傳輸技術、嵌入式系統集成、分布式大數據計算以及中央控制管理技術,提供了一個靈活、集中、高效的會議信息預約及發布管理的一個綜合性平臺。

8.2會議預約系統組成
系統主要由信息管理器、后臺操作管理端、終端智能顯示屏(D1300)及中央控制系統(M170)以及網絡系統等設備組成。
8.3會議預約系統主要功能

預約顯示屏內容:

九、相關資質證書展示

十、部分工程案例圖









注:詳細解決方案請聯系迅控各地服務機構索取。
